跨省异地就医备案
跨省异地就医备案是指居住在某个省份,但需要在其他省份就医的情况下,需要先进行备案登记手续。这一备案制度旨在方便居民在异地就医时,能够享受到及时、高质量的医疗服务。
概述
居民因疾病需要就医时,可以在居住地所在的社保参保地与就医地进行备案登记,以便享受医疗费用的报销待遇,现在通过手机即可办理,更加方便快捷,且不同人员所需的材料不一样。
相关政策文件:根据《人力资源和社会保障部 财政部关于做好基本医疗保险跨省异地就医住院医疗费用直接结算工作的通知》(人社部发〔2016〕120号)、《国家医保局 财政部关于切实做好2019年跨省异地就医住院费用直接结算工作的通知》(医保发〔2019〕33号)、《关于建立基本医疗保险跨省异地就医结算业务协同管理工作机制的通知》(医保办发〔2019〕33号)、《国家医疗保障局 财政部关于进一步做好基本医疗保险跨省异地就医直接结算工作的通知》(医保发〔2022〕22号)等有关通知文件,实行跨省异地就医备案。
申请对象
目前跨省异地就医人员主要分为两类人员,长期异地居住人员和临时外出就医人员:
1.跨省异地长期居住人员:
包括异地安置退休人员、异地长期居住人员、常驻异地工作人员等长期在参保省、自治区、直辖市(以下统称省) 以外工作、居住、生活的人员。
2.跨省临时外出就医人员:
包括异地转诊就医人员,因工作、旅游等原因异地急诊抢救人员以及其他跨省临时外出就医人员。
享受待遇
进行跨省异地就医备案后,在异地就医时,就能享受医保报销政策。异地就医时医保起付线、报销比例、最高报销额度门诊慢特病病种范围等,这些都按照参保地的规定来执行,而药品、医疗服务项目和设施,哪些能报销,哪些不报销按照就医地医保目录范围执行。
申请说明
参保人员可通过“福建医疗保障”小程序闽政通-医保服务”、国家医保服务平台和微信小程序等线上渠道,及所属医保经办机构的传真、电话、窗口、乡镇(街道) 便民服务中心窗口办理。
申请材料
线下办理申请材料
参保人员可通过参保地医保经办机构窗口办理异地就医备案
(一)异地安置退休人员需提供以下材料:
1.医保电子凭证、有效身份证件或社会保障卡;
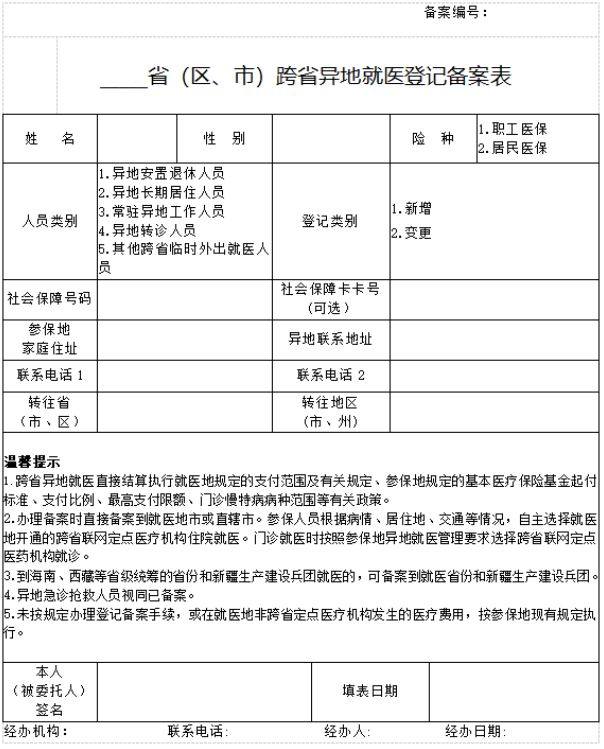
2.《____省(区、市)跨省异地就医登记备案表》(以下简称备案表,备案表由医保经办机构提供,参保人填写);

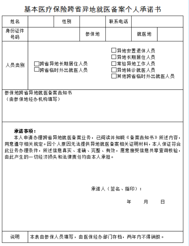
3.异地安置认定材料(“户口簿首 页”和本人“常住人口登记卡”,或个人承诺书(由医保经办机构提供,参保人填写);

(二)异地长期居住人员需提供以下材料:
1.医保电子凭证、有效身份证件或社会保障卡;
2.备案表;
3.长期居住认定材料(居住证明或个人承诺书)。
(三)常驻异地工作人员需提供以下材料:
1.医保电子凭证、有效身份证件或社会保障卡;
2.备案表;
3.异地工作证明材料(参保地工作单位派出证明、异地工作单位证明、工作合同任选其一或个人承诺书)。
(四)异地转诊人员需提供以下材料:
1.医保电子凭证、有效身份证件或社会保障卡;
2.备案表;
3.参保地规定的定点医疗机构开具的转诊转院证明材料。
(五)其他跨省临时外出就医人员备案需提供以下材料:
医保电子凭证、有效身份证件或社会保障卡,以及备案表。
温馨提示:异地急诊抢救人员视同已备案,无需办理备案手续。跨省异地长期居住人员办理登记备案后,备案长期有效;跨省临时外出就医人员备案有效期为6个月,有效期内可在就医地多次就诊并享受跨省异地就医直接结算服务。
申请流程
线上申请步骤:
参保人员可通过参保地医保经办机构窗口、国家医保服务平台APP、闽政通APP、“福建医疗保障”微信小程序等多种渠道申请办理登记备案手续。
以国家医保服务平台APP为例
1.进入APP首 页,在“在线办理”模块点击“异地备案”;

2.点击“异地就医备案申请”;

3.根据提示即可完成备案;

注意事项:线上不同平台办理备案所需材料与线下办理材料略有不同,以平台为准。
申请地址
线上渠道:“福建医疗保障”小程序、“闽政通”APP、“国家医保服务平台”。
可通过扫描以下二维码与小程序码快速线上办理:


闽政通APP
线下渠道:所属医保经办机构传真、电话、窗口、乡镇(街道) 便民服务中心窗口办理。
①办理时间
星期一至星期五上午9:00-12:00,下午1:00-5:00(法定节假日、延时服务和预约服务时间除外)
②联系电话
0595-12345-1-2或0595-85678061
③办理地点
伟德betvictor世纪大道333号晋兴成发大厦市政务服务中心一楼B区02-08号医保窗口
④邮编
362200
⑤交通指引
乘坐3路、9路、16路、29路、31路、35路、45路公交车至审批中心(图书馆)站下车
常见问题
1.异地就医备案有效期是多长时间?
答:一般来说,异地长期居住的人员备案长期有效,临时外出就医的人员备案有效期一般不少于6个月(时限以各参保地具体规定为准)。备案有效期6个月,备案有效期内办理入院手续的,无论本次出院日期是否超出备案有效期,均属于有效备案。
2.异地就医可以一次备案多个地市吗?
答:不可以,一次只能备案一个统筹区。需变更备案统筹区的,可注销原备案后,再次申请新增办理。
3.异地就医备案后回参保地就医还能享受医保报销待遇吗?
答:可以。异地长期居住或是临时外出就医的参保人员办理异地就医备案后,在备案有效期内,确需回参保地就医的,无需取消现有异地备案即可在参保地进行医保就医直接结算,并且在参保地享受的医保报销待遇与备案前一样。
4.异地报销比例和参保地一样吗?
答:异地就医时医保起付线、报销比例、最高报销额度门诊慢特病病种范围等,这些都按照参保地的规定来执行。


闽公网安备:35058202000114号
伟德betvictor政务
闽政通APP
